LE FERROVIAIRE

Le ferroviaire est notre expertise.

L’urbanisation est un mouvement historique en forte croissance depuis des millénaires. Les enjeux du moyen de transport sont forts dans la plupart des villes du monde entier. Le besoin d’un transport efficace et propre est devenu l’inquiétude de toutes les autorités. Le transport et l’industrie ferroviaires occupent de plus en plus leur place dans les petites, moyennes et grandes villes.

Le fondateur d’ITES est fort de son expérience de 15 ans dans le secteur de l’installation des infrastructures ferroviaires. Il sélectionne les meilleurs ingénieurs, les forme sur le fonctionnement, les règles et les enjeux d’un projet ferroviaire complexe.

Notre engagement est de livrer à nos clients et partenaires un conseil et un accompagnement sur mesure et de haute performance.

Nos consultants supervisent le bon déroulement du projet, ils sont porteurs de solutions dans le respect du contrat et des vrais besoins du client (performance, planning et budget).

Les consultants d’ITES accompagnent nos clients, Maîtrises d’Ouvrage, Maîtrises d’Œuvre et Entreprises. Ils interviennent durant toutes les phases d’un projet d’infrastructure ferroviaire complexe.

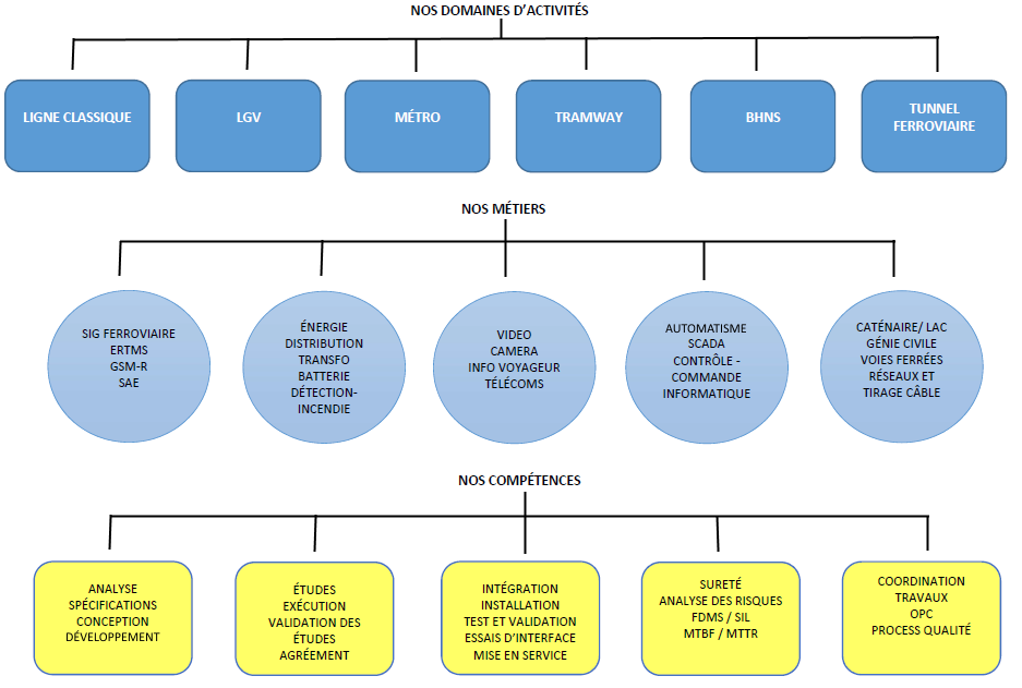
ITES intervient dans les domaines de compétences suivants :

  • Constitution des appels d’offre (conception, doc techniques et qualité…).
  • Réponses aux appels d’offre (mémoires techniques, documents qualité, environnement et sécurité).
  • Négociation et sélection des entreprises, fournisseurs et partenaires.
  • Études, conception, développement et exécution.
  • Maîtrise des règles, des arrêtés ministériaux et normes en vigueur (local, EU, STI, international).
  • Sûreté de fonctionnement FDMS, SIL, MTBF.
  • Gestion de projet, coordination des travaux et OPC.
  • Installation sur site et supervision des travaux.
  • Essais en usine, plateforme, interface et mise en service.
  • Essais dynamiques et essais d’ensemble.
  • Opération préalable à la réception et suivi des garanties.

  • Nos consultants sont spécialisés dans toutes les installations ferroviaires, lignes classiques, tram train, LGV, métro, tramway, BHNS et tunnels ferroviaires.

hhhhhhhhhhhhh

ITES consulting
Performance & Engineering

NOS RÉFÉRENCES

NOS RÉFÉRENCES